○真庭市不妊治療支援事業実施規程
平成17年3月31日
告示第53号
(目的)
第1条 この告示は、子を欲しながら不妊症のため子を持つことができない夫婦が不妊治療を受けた場合、その治療費の一部を助成することにより、経済的負担を軽減し、もって住民福祉の向上に資することを目的とする。
(助成対象者)
第2条 助成の対象者は、次の各号のいずれにも該当する者とする。
(1) 夫婦(法律上の夫婦、真庭市パートナーシップの宣誓の取扱いに関する規程(令和3年真庭市告示第265号)の規定によりパートナーシップの宣誓をした者その他事実上婚姻関係と同様の事情にあると認められる夫婦をいう。以下同じ。)
(2) 不妊治療を受けた夫婦のいずれか一方又は両方が申請日において、本市の住民基本台帳法(昭和42年法律第81号)の規定に基づく住民基本台帳に記録されており、かつ、申請日から1年以上本市に住所を有する予定の夫婦
(3) 医療機関において不妊症と診断され、その治療を受けた者
(4) 助成の対象となる治療期間の助成対象経費について、他市町村から同様の助成を受けていない夫婦
(助成対象経費)
第3条 助成の対象となる経費は、医療機関における不妊治療に要した経費に係る本人負担額とする。ただし、次の各号に掲げる金額を除く。
(1) 国又は都道府県から不妊治療に関する助成金を受けている場合、当該助成金の額
(2) 保険給付が適用される不妊治療を受けた場合、加入している医療保険による給付額(高額療養費その他の付加給付を含む。)
(3) 入院時の差額ベッド代、食事代その他の治療に直接関係のない費用
(助成金の額等)
第4条 前条に規定する助成対象経費に対する助成金の額は、1夫婦につき1年度当たり20万円を限度とする。
2 前項に規定する年度は、申請日を基準として決定する。
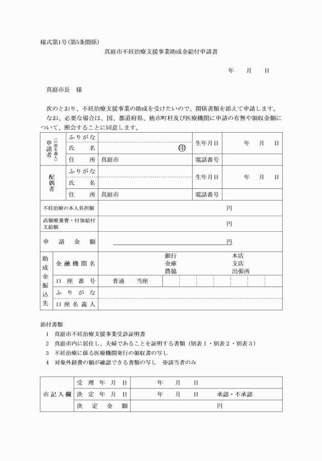
(1) 真庭市不妊治療支援事業受診証明書(様式第2号)
(2) 申請者の夫婦が法律上の婚姻関係にある場合は、別表1の左欄に掲げる区分に応じそれぞれ右欄に掲げる書類
(3) パートナーシップの宣誓をしている場合は、別表2の左欄に掲げる区分に応じそれぞれ右欄に掲げる書類
(5) 不妊治療に係る医療機関発行の領収書の写し
(6) 第3条第1項第1号又は2号に該当する場合、当該金額が確認できる書類の写し
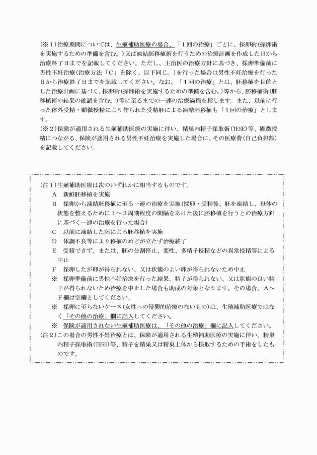
2 前項の規定による申請は、治療期間の妊娠判定日(妊娠の有無は問わない。)又は医師の判断によりやむを得ず治療を中止した日から6箇月以内に行わなければならない。
2 市長は、審査に必要な場合に申請者本人の同意を得て、国、都道府県、他市町村及び医療機関に申請の有無や領収金額について、照会を行うものとする。
3 市長は、第1項の規定により助成金を交付することを決定したときは、速やかに申請者に助成金を支払うものとする。
(助成金の返還)
第7条 市長は、偽りその他不正な手段により助成金の交付を受けた申請者に対して、当該助成金の全部又は一部を返還させるものとする。
(その他)
第8条 この告示に定めるもののほか、必要な事項は、市長が別に定める。
附則
この告示は、平成17年3月31日から施行する。
附則(平成22年3月30日告示第111号)
この告示は、平成22年4月1日から施行する。
附則(平成23年3月31日告示第126号)
この告示は、平成23年4月1日から施行する。
附則(平成24年7月6日告示第215号)
この告示は、平成24年7月9日から施行する。
附則(平成28年3月31日告示第73号)
この告示は、平成28年4月1日から施行し、改正後の第5条の規定は、平成28年1月1日以後の妊娠判定日(妊娠の有無は問わない。)又は医師の判断によりやむを得ず治療を中止した日について適用する。
附則(平成30年3月26日告示第53号)
この告示は、平成30年4月1日から施行する。
附則(令和3年(2021年)3月17日告示第61号)
この告示は、令和3年3月17日から施行し、令和3年1月1日から適用する。
附則(令和5年(2023年)3月31日告示第54号)
(施行期日)
1 この告示は、令和5年4月1日から施行する。
(経過措置)
2 この告示の施行の日前に妊娠判定(妊娠の有無は問わない。)により終了した治療又は医師の判断によりやむを得ず中止した治療に係る助成対象経費については、なお従前の例による。
附則(令和7年(2025年)3月31日告示第61号)
この告示は、令和7年4月1日から施行する。
別表第1(第5条関係)
申請者の夫婦が法律上の婚姻関係にある場合
区分  | 必要な証明書類  | 
夫及び妻が日本国籍を有し、かつ、別世帯の場合  | 戸籍謄本  | 
夫又は妻のいずれか一方が外国籍を有し、かつ、別世帯の場合  | 日本国籍を有する者の戸籍謄本  | 
夫及び妻が外国籍を有し同一世帯で、かつ、夫及び妻が世帯主でない場合  | 婚姻日が記載された婚姻をしていることを証明する書類(外国語による書類の場合は日本語訳を添付)  | 
夫及び妻が外国籍を有し、かつ、別世帯の場合  | 婚姻日が記載された婚姻をしていることを証明する書類(外国語による書類の場合は日本語訳を添付)  | 
備考 戸籍謄本は、発行後3か月以内のもの
別表第2
パートナーシップの宣誓をしている場合
別表3(第5条関係)
申請者の夫婦が事実上婚姻関係と同様の事情にある場合
備考
1 戸籍謄本は、発行後3か月以内のもの
2 住民票の写しは、個人番号(マイナンバー)の記載がないもの
3 夫又は妻のいずれか一方又は夫及び妻が外国籍を有する場合は、戸籍謄本、婚姻要件具備証明書又はそれに類する証明書を添付すること。




